
小4生および中1生の募集をしております。
特に中1生は今からならまだ、内申点の大幅上昇、学力の上昇が間に合う子がたくさんおられると思いますので、お悩みの方は一度ご相談下さればと思います。
(めっちゃ勉強させますが、素直に、そして真面目に頑張ってくれれば必ず伸びます。当塾の規定を守れない子は難しいとは思います)
宜しくお願い致します。
2024年2月スタートの新小4生、3月スタートの新中1生は、
2024年1月2日(火)
より募集を開始致します。
(当塾生および、当塾卒業生のご紹介やご兄弟、ご姉妹等のご相談を頂戴しておりますが、その方たちは既にご予約を受け付け始めております)
なお、詳細はホームページ上(こちらのお知らせ欄)に記載致しますので、宜しくお願い致します。

●中3生の当塾推奨最終模試を、五ツ木駸々堂模試と和歌山Vもしの選択もしくは併用と致しましたので、その申し込み期限を記載しました。
●東和中学校の期末テスト日程が不明のため記載ありませんが、判明次第記載します。

●中3生の和歌山Vもし選択可能により、小6生の過去問演習を12月3日(日)から10日(日)に変更とし、その日以降12月は冬期講習に至るまで(追加があるかも含め現在は未定)過去問のやり直し、2周目の期間としたいと思います。
テキストが予定通り進んでいない小6生は、過去問を優先、テキストを次として進度計画を立てたいと思います。
変更出ましたらまた、アップします。
以上、宜しくお願い致します。
2024年1月以降のお月謝等(草案)と、
2024年1月以降のお月謝等(草案2)のタイトルを、それぞれ、
2024年1月以降入塾生のお月謝等(草案) と、
2024年1月以降入塾生のお月謝等(草案2)に変更致しました。
現塾生は入塾前面談時にご説明した月謝体系に変更はございません。
宜しくお願い致します。
取り急ぎ、画像をアップ致します。




草案(1)との変更点
●中1のお月謝を中1年2月まで現在と同じにしました(成績による変動無し)
理由:中1ならまだ学習に慣れていく段階でもありますし、精神面の成長により今後の良い変化が見込めるため、成績評価による判断が早計と考えたため。
●転塾勧告と表記を改めました
理由:退塾処分は「うちをやめてください」という私の意思がありますが、例えば成績面で伸びない、下降があった場合「うちの授業が合っていないのではないでしょうか・・・」という転塾どうですか?とお尋ねする気持ちが強く、「やめてください」という気持ちではないため。
●転塾勧告と退塾処分対象内容を変更致しました
理由:今までも退塾処分とした生徒は、成績ではなく態度を問題視して退塾して頂いたのに、成績面を重視し過ぎていたように感じたため(第2教室開校のときに効果を発揮すると思いましたが、いつ始められるかもはっきりしていない中であり、第2教室の方向性も講師次第で決めるのに、今の段階で成績を言い過ぎるのは性急過ぎました…と、反省しています)。あと、成績以上に成績把握が出来ない場合の方が、塾運営をする上で深刻度が高いと考えたため(小学生で模試受験がないと、定期テストが無いのに中学生以上に指導方針が決定出来ず一層困るので次のバージョンまでに追記します)。
●自習室利用停止処分、授業出席停止処分を追加しました
理由:今年も数人の生徒に対し、自習室利用停止を行ったのにも関わらず入塾案内への表記が無かったため。
●その他、細かな変更を致しました(数字に整合性がとれていなかった部分など。つまりはミスを見つけたので修正させて頂きましたってことです)
草案(1)のままのところで説明可能箇所(一部)
●小学生は五ツ木駸々堂模試偏差値50以上で現行通りのお月謝21,000円となるようにしたいと思います。五ツ木駸々堂模試偏差値50とは、向陽中ならなんとかなるかなどうかなという成績、私立なら和歌山県下では智辯和歌山中を除き合格が十分に見込める成績です。つまり、向陽中を含め、ご希望の進路を叶えやすい成績であり、入学後もスタート時にはそれほど苦労せず学習についていけるレベルとなり、当塾の目標とする学習レベルに合致します。
●中学生は星林高合格、そして授業についていきやすいレベルで月額19,000円のお月謝であれば、当塾の考える「ここまでは勉強が出来て欲しい」というレベルに合致するのでちょうど良いと思います。星林高で全国の平均レベルですので、特に大学進学を勉強で叶えたい方は、このくらいの学力を持って高校進学をして欲しいと考えています。
以上、また変更するかもしれませんが大枠は決まったかなというところです。
宜しくお願い致します。
余談ですが、当塾で使用しているテキストの値上げをしようとしているんやないか?という動きを、現在当塾で採用しているテキスト会社がしていますので、はっきりする前から他社のテキストも検討し始めます。
もしかしたら来年の中1からテキスト構成が変わるかもしれません・・・。
(中2、中3はテキストが値上がりしても、3年間揃ったテキストを使う方が良いのでそのままいきます)
なかなか安くて良い塾用テキストは存在しないのですが、展示会に行ってみたり、動いてみます。
2024(令和6)年1月以降の当塾におけるお月謝、退塾勧告・退塾処分基準等の草案が出来上がりましたのでお伝え致します。
また、下記は草案であり、まだ手を加える可能性はあります。
そして、決定したものは、2024年1月以降にご入塾される保護者様にお渡しする、入塾案内に記載してお渡ししていきますので、宜しくお願い致します。
なお、2023年12月までにご入塾の方につきましては、お月謝は現行通りですが、退塾勧告・退塾処分基準につきましては新入塾生と同様に2024年1月から適用して参りますので、併せて宜しくお願い致します。
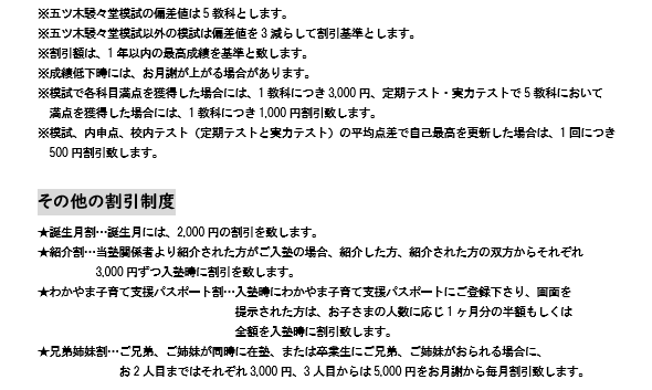
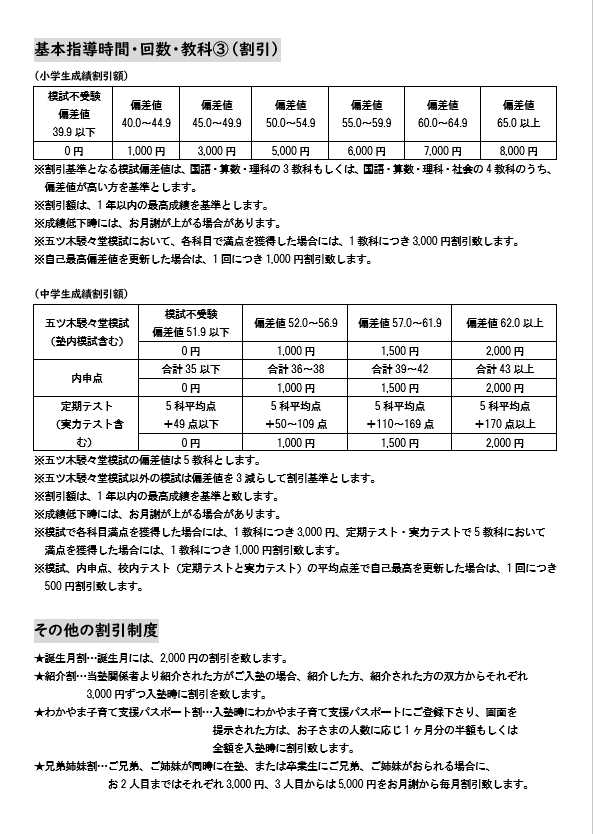
以下、関係個所を抜粋の上、画像にてお示し致します。
<月謝関係>


お月謝は、小学生であれば五ツ木駸々堂模試偏差値50以上の学力で現在と同じ月謝、中学生だと向陽高の合格が臨める学力で現在と同じ月謝になるように設定致しました。
中学生はもう少し安くても良いという気持ちと、真面目にコツコツ頑張る子にとって最良の学習環境を維持するにはこれで良いかという気持ちで揺れているところです。
星林高校を合格するだけなら、偏差値50を切っても足りることがあるので、どこで線引きをするのが良いのか悩ましいところです。
向陽高校では、さすがに偏差値50では太刀打ち出来ませんので、そこを基準にしても良いのかなという気持ちです。
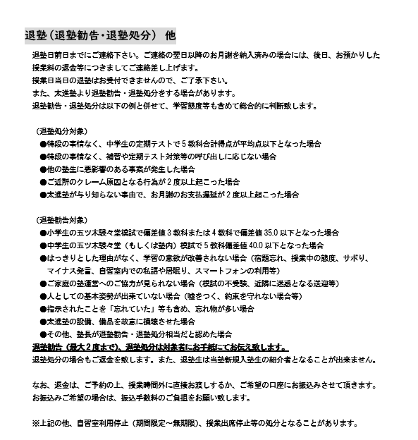
<退塾勧告・退塾処分基準 他>

今まで明記していなかった具体的な退塾基準等を書きました。
退塾基準というより転塾基準ですね。
当塾は進学塾としての姿勢を崩しませんので、学習習慣、意欲等、入塾後に改善されなければしんどいし、月謝を払う価値の無い塾だと思います。
そういう方に転塾をお勧めするためのものだとお考え下さい。
(そりゃ、せっかくご縁があったのですから、頑張って、こんなこと言わせないで欲しいとは思いますが・・・)
以上、あくまで草案ではありますが、なるべく早くまとめて決定版を発表したいと思います。
宜しくお願い致します。
理由
再三の注意にも関わらず、長期間に渡り自習室利用態度に改善が見られないため(長時間の居眠り)。
理由2
特段の事情なく、土曜日の課題自習に参加せず、学習意欲が低いと判断したため。
受験学年でもあり、自習室利用を取り上げると定期テスト対策もできなくなりますし、さすがにそれはかわいそうだと考え、また今後の態度に改善があると期待してしまった塾長のミスです。
周囲で一生懸命学習している子どもたちの気持ちを削ぐような態度を許し続けたことを深くお詫び申し上げます。
今後は、学年問わず、他生徒でも同様のことがあった場合、自習室利用禁止や強制退塾して頂くことを強化したいと思います。
重ねて申し訳ございませんでした。
以上、宜しくお願い致します。
表題通りとなります。
本日、10月7日(土)の午後3時の時点で、模試返却に伴う面談希望をなさらなかった方に、お子さまを通して模試を返却致します。
(10月7日(土)に面談を入れさせて頂いております方には、面談時に返却致します)
以上、宜しくお願い致します。
想像以上に第2教室についての反響がありましたので、皆様が気になられているだろうなーということや、少し質問された内容などについて、Q&A方式で書いてみたいと思います。
Q1 いつ、どこで第2教室を開きますか?
A1 現状未定です。
理想は、目の行き届く場所、具体的には和歌山市内か岩出市内で、今と同様の形式のものを開校したいと思っておりますが、塾は結局のところ講師の力=塾の力になる部分が大きいので、指導力、人柄など総合的に良い方が、中学受験は指導できないとなれば、今の形式ではないものにせねばなりません(可能性としては、お預かりする人数を少し増やして、第1教室を中学受験専門、第2教室を高校受験専門にするとかはありますが、そうなったとしても5年、10年先になるのかなと思っています)。
今のところは、大手、中堅どころで年齢だけで安い給料しかもらえていない、それなりに実績がある方をヘッドハンティングするか、当塾にはない形式のところをM&Aするか、などなど、色んな可能性も含め人探しをしている最中です。
とはいえ、早ければ早いほど和歌山県内の、学(学歴)を求め、また能力ある児童、生徒たちの学力を高めるお手伝いをさせて頂けると思っておりますので、のんびりはしていないというのが申し上げられるところです。
Q2 第1教室(現在の場所)を本校にしますか?
A2 致しません。
あくまで現在の場所は、第1教室ということだけであって、第2教室以降も同列として扱います。社長だ社員だという風に上下をつけるのも好きではないので、雇用関係にありつつ、ビジネスパートナーのような関係を作っていこうと思っていますし、基本的な給与体系も同一にしようと思っています。
また、ご時世からして、よくある、ビルを建てて本校機能をもってというやり方は長続きしないと思いますので、将来的にも(少なくとも和歌山県内で)するつもりはありません。
やるからには自分以上に、一緒に仕事をする社員の生活を守らねばなりませんので、お金持ちになるための一か八かのような経営はしたくないと思っています。
Q3 塾長は経営に専念するのですか?
A3 いいえ。
あと20~25年は健康で頭が動くのであれば現場で居続けたいと思っていますので、経営者になるつもりはありません。だいたい、私は経営者としての能力は低いと自認しています。むしろ、第1教室の講師は私だ!の気概を持って、複数教室展開後も、他教室よりも実績を出すつもりです。決して、成果で負けるつもりはありません。
でも、この先は、更に子どもたちとの年齢差が広がって今よりも、鬱陶しいおっさん、じいさんと思われていくでしょうから、そのときに耐え切れずに引退かもしれませんね・・・。そのときは、第1教室だけを閉め、それ以外は開いているというのも良いですし、第1教室の設備をどなたかに貸し出してお使い頂くのも良いかもしれません。
どちらにせよ、せっかく生きてるんですから、人様のお役に立つ生き方をしたいなとは思っています。
あとは思いつきませんので、新たなご質問か、思いつきがありましたら追記させて頂きます。
とりあえず、うちの猫でもご覧下さい。二匹とも元気です。
宜しくお願い致します。


2024年1月入塾生より、
①第2教室開校に向け、生徒数増によるお月謝計算の簡素化のため
②生徒の学力をより確実に伸ばせる体制作りのため
③第2教室運営者に十分な給与を出せるようにするため
お月謝に定価を設け、成績により定価から割引をする形式に改めます。
(割引対象項目に変更はありませんが、それぞれを簡素化し、割引率ではなく、割引額による表記に改めます)
また、上記に関することとして、第2教室以降で勤務者が働きやすいように退塾基準を厳しく致します。
詳細は改めてホームページで発表致します。
なお、上記は2024年1月以降の入塾生に係るものであり、現塾生や2023年12月までの入塾生は現状通りのままとなります。
以上、宜しくお願い致します。
