表題通り、私用により、1月27日(月)は午後4時くらいまで席を外す予定です。
(うまくいけば、3時30分くらいには戻るつもりですが)
自習室はご利用頂けますが、塾長にコピーや採点等の用事がある場合、対応出来かねると思いますので、ご理解の上、ご利用下さいましたらと思います。
宜しくお願い致します。


1月のカレンダーで盛大にやらかしていたことが発覚しましたので訂正版をアップ致します。
生徒のおかげで助かりました…。ありがとうございます、中3生の皆さん。
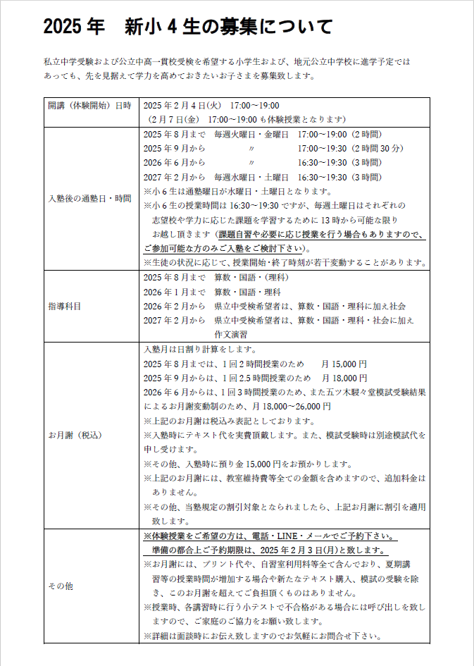
本日より、新小4生はどなた様でも体験授業の受付を開始致します。
中学受験をお考えのお子さま、高校受験で桐蔭高校、向陽高校以上を目指されるお子さま等を募集致します。
宜しくお願い致します。

(上記、「ダウンロード(pdf)」と同内容のjpg画像となります)


新小4(現小3)体験授業開始日は2月4日(火)、新中1(現小6)体験授業開始日は3月4日(火)となります。
宜しくお願い致します。
体験授業申込については、随時ホームページにアップ致します。
大原学園和歌山校とのことです。
https://www.o-hara.ac.jp/senmon/school/wakayama/access
当塾生は必ず受験下さい。
万が一、当日のご予定等で受験不可能な場合はご相談下さい。
なお、相談無く無断で不受験の場合は、一部生徒につきましては今までの学習態度を勘案し、3月以降の通塾をお断り致します。
以上、宜しくお願い致します。
明けましておめでとうございます。
当塾は2025年1月22日(月)で丸5年の運営となり、6年目を迎えます。
初年度、2年目くらいまでは、廃業したときには何をしようかなということをよく考えておりました。
自分自身に経営能力が無いことは承知しておりますので、今でも全く考えないわけではないのですが、なんだかんだとしばらくやっていけそうだという希望を持つようになりましたので、年に片手程度しか廃業のことを考えなくなりました(未だに色々心配しながら調べたりしてますけども)。
これもひとえに、ご通塾下さり頑張ってくれる生徒たちのおかげであり、またお預け下さる保護者様のおかげです。
大変感謝しております。
今はどこかのタイミングで教室を1つか2つ増やして、私自身はあと20~25年ほど頑張らせて頂けないかな(あとのことはあとの方に任せるとして)と思う次第です。
今は、そういう希望を持って頑張らせて頂いております。
でも、なかなか人件費も高騰していますし、良い人材はそれなりにお給料を支払わねばならないわけで、そういったことも考えていくと、お月謝を値上げして人件費を得て社員さんにお給料を支払うより、このまま細々と1人で頑張り続けるのも良いのかなあと、若干弱気になっていることも付け加えさせて頂きます(ちょこっとは維持管理のために値上げしないといけないとは思いますが、2025年は値上げしない方向でおります)。
パートさんの社会保険料を支払わねばならないとか、経営拡大に良いニュースは全くありませんね。共倒れを避けるためにも、ちょっと嵐が過ぎるまでは大人しくしているのが良いのかもしれません・・・。
まずは、昨年は申し訳ないことを致しました。
毎年、新中1生は体験授業の段階で2~3名というのが当塾の姿でしたので、2024年もそんなもんやろと思っておりましたら、20名以上の方から体験授業のご希望を頂戴してしまい、結果的に、早かった方から順に10名ちょっとしかご入塾頂くことが出来ませんでした(それでもうちのキャパぎりぎりです)。
その後も、当塾の自習室のキャパシティーの問題もあり、年の途中にご連絡頂いた方も基本的にほぼ全てお断りするしかなく、せっかくのご希望にお応えできず申し訳なく思いました。
ただ、だからすぐに第2教室ということでもなく、塾講師として毎回の授業は当然ながら、どのように長期計画で「線」として子どもたちを伸ばすことが出来るか、そのあたりをよくご存じの講師もしくは、育ってくれれれば3年くらいで何となく掴み始められそうな能力を持っているだろう若い講師でないと、共に仕事をする気はないので、良い出会いが無い以上、まだ1人塾長でやらせて頂くつもりです。
本年は、新小4は1月9日(木)13:00より、新中1は2月6日(木)13:00よりどなた様でも体験授業をお受付致しますので、もしもご希望でしたらお早めにご連絡下さるとありがたいです。
(塾生・卒業生のご兄弟ご姉妹や、過去にご縁があって早めにお受付している方もいらっしゃいますが、新小4は2名、新中1は5~6名ですので、新中1ではあと3~4名ほどのお受付が可能です。)
本年の休塾日
本日の1月1日(祝水)と、7月5日(土)~8日(火)を予定しております。
7月6日(日)を空けるように、友人に言われております。
最近、気になること。
一番は、希望を叶えるための努力量が分かっていない大人も子どもも多くなっているのではないかと感じています。
私たちおっさんの世代は、同世代の人数が多かったものですから、自然と全てにおいて競争があり、私なぞは、運動無理!勝ち目無いし、勉強の方がエアコンが効いている部屋の中で座って出来る仕事に繋がりそうで将来は楽できそうだ!(でも、まさか塾をやるなんて夢想だにしておりませんでしたが)という考えで、小学生の段階で、オフィス勤務を考えて、それだけに学歴はなるべく高くしておこうなどと考えて努力して参りましたが、今の子どもたちは薄っすらとした将来像をどのように考えて行動しているのか、多少なりとも疑問に思うことが増えました。
夢や希望を大きく持つことは非常に良いのですが、大きな夢や希望を叶えるためには、大きな努力と時間が必要だということ、義務と権利が表裏一体のように、夢や希望と努力や時間は同じくセットとして考えねばならないということが、どうにも抜け落ちているのではないかと感じる子ども、そして大人も増えているように思います。
スポーツや芸能で考えたらすごく簡単なのに、どうして勉強となると実感が薄れるのかなとも思っておりまして、例えば、野球で認められて甲子園出場校に進学したい!という子が、週に2回、2時間ずつしか練習をしていなかったとしたら総ツッコミを受けるように思うのですが、勉強となるとツッコまない大人が格段に増えるように思います。大きな結果を残したいのなら、人が見ていないところでどのような努力をするのか?毎日どれくらい他の人以上に努力をすべきなのか?ということが重要なのは、すぐにご理解頂けると思うのですが、上位中学、上位高校に行きたい!上位大学や医歯薬系に進学したい!と希望を持っている場合に、それ相応の努力をしていない子どもに対して、大人はなぜツッコミを入れないのか不思議で仕方ないです。学歴を得るのは、その達成までに他人より多くの時間を、熱意をもって、効率的に、休みたい遊びたいときも我慢して努力し続けたから達成出来たのであって、自分らしくだとか、自分のペースでというやり方で手に入れたものではないのですが(そして、それでも思い通りの就職口が無かったという時代もあったわけで)。
中学受験、高校受験で、例えば、高校受験で桐蔭高校に行くぞ!と考えた場合、和歌山県内の公立中学生の上位5%くらいになっていないといけないのですが、じゃあ、君は上位5%を望むのだから、クラスで1番か2番といえるだけの努力をしているのかい?と問われて、自信を持ってYesと答えられる子はどのくらいいるのでしょうね。希望さえすれば、はいどうぞと与えられるような無料サンプルとは違うので、受験で合格するとなると、それだけの求められるものは必ずあると思うのですが、どうにもそのあたりの認識が薄いなあと感じています。
とにかく、義務と権利もそうですが、表裏の理解が薄くなっている原因は本当に様々で、その点を論じ始めると、とてもじゃないですがここで書ききれなくなってしまうので割愛致しますが、個人的には、夢や希望を大きく持つことは大いに結構!どんな世界に向けてであっても、まだまだ可能性は大きく残っているのだから、自分を卑下したり、小さく考える必要なんか全くありません!でも、その実現には、他の人がやっている努力は当然として、周囲が達してはいないであろう努力量に、熱意を持って、時間をかけて積み上げていかないといけないからね!ということを、もっともっと今の子どもたちに向けて指導するべきなのかという思いと、今は家庭じゃなくて塾がそこまでしなきゃならないものなの?という気持ちが半々です。
それでも、勉強をするというのが何のためか?というと、究極は、現役世代になったときに本人が生きやすくするためなので、その点も含めて指導していかねばならないのかもしれないなと思います。現役時代は40年やそれ以上ありますから、そこを苦しみ続けて生きねばならない状況としないよう、若い間に努力をするという大切なことを、ご家庭でもご指導し直すことが今の時代には特に必要になっているように思います。なお、勉強でなくとも、スポーツでも芸術でも何かしらで人に勝る結果を出せていれば大丈夫なので(能力の問題よりも、人よりも努力をすべきということと、努力の仕方を知っているという証明になりますので)その達成を出来ていれば何ら心配はございません。スポーツや芸術に多大な時間を突っ込んで結果を出していれば、勉強が多少おろそか(偏差値40~45前後くらい)になっていようと、全然問題無いと思いますし、社会もちゃんと子どもを評価します。勉強で結果が無い、スポーツも無い、資格など何も無いとなったときに、社会はその人を評価しないので、そこはちゃんと「我が子フィルター」を外して冷静に見定めないといけません。社会は鬼ではないけど親でもない。人間は、いくつであっても、そのバランスを見失わないようにしないといけません。
まあ、ある程度の勉強が出来ていれば、社会に出て「やっぱり会社勤めは向いてないや」となって、(うちみたいな自営業の)塾講師として口に糊する生活だって出来ますので(贅沢は出来ませんけどね)、そういう権利を得るためには、その前に義務を果たす(他者を上回る努力をする、苦しくても我慢する、休まず弛まず努力を継続する、自分自身を客観的に分析するなど)よう、権利だけを求めるような大人にならないためにも、当塾の生徒だけでなく、全ての子どもたちには努力をして欲しいと願う次第です。私もキューピーコーワゴールド片手に今年もなるべく毎日、頑張りたい子どもたちの気持ちに応えていきたいと思います。
最後に、

森川ジョージさんの漫画「はじめの一歩」42巻の1コマです。
1998年(ですから、27年前!)に発売されて、当時読んでから未だに忘れない言葉です。
努力は成功(=自分の望む結果)を得るための必要条件であるが、十分条件ではない。
当然といえば当然なのですが、普段の生活で見過ごしがちである真理なので、時に思い出しつつ、本年も努力を怠らず、体力も能力も落ち始めた体に鞭打って頑張ろうと思います。それでも失敗したときには笑って許してちょーだいとしか言えませんが、うじうじ後悔だらけの余生にならないように、なるべく残った力を出せるだけ出して頑張れたら良いなと思います。
宜しくお願い致します。
また、髪の減りも止められませんので、この状態なら丸坊主の方が良いなと思い始めています。いつか丸坊主にしてもびっくりしないでくださいね。
以上です。
